LM1117 Linear Voltage Regulator [Video+FAQ]:Datasheet, Equivalent, Pinout and Uses
Fixed 2.3mm LM1117 PMIC LM1117-3.3 Series 3 TO-261-4, TO-261AA
The LM1117 is a popular linear voltage regulator that can provide steady voltage to your Arduino and ATMega projects. This passage will introduce LM1117 from the perspectives of the datasheet, equivalent, manufacturer, pinout, circuit, and others.

how to use AMS1117
- LM1117 Description
- LM1117 Applications
- LM1117 Features
- LM1117 CAD Models
- LM1117 Pinout and Configuratuon
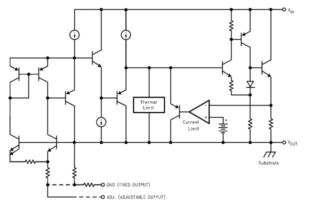
- LM1117 Block Diagram
- Specifications
- LM1117 Alternatives
- LM1117 Equivalent
- LM1117 Manufacturer
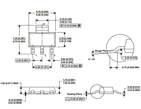
- LM1117 Package
- Where to Use LM1117?
- How to use LM1117?
- LM1117MP-3.3 vs SC1117CST3.3TR
- Trend Analysis
- Datasheet PDF
- Parts with Similar Specs
LM1117 Description
The LM1117 is a series of low dropout voltage regulators with a dropout of 1.2V at 800mA of load current. It has the same pin-out as National Semiconductor's industry-standard LM317. The LM1117 is available in an adjustable version, which can set the output voltage from 1.25V to 13.8V with only two external resistors.
LM1117 Applications
Used for Positive voltage regulations
Variable power supply
Current limiting circuits
Reverse polarity circuits
Commonly used in Desktop PC, DVDs, and other consumer products
Used in motor control circuits
LM1117 Features
Fixed/Adjustable 3-terminal Linear voltage regulator
Fixed Voltage types: 1.8V, 2.5V, 3.3V and 5V
Variable Voltage Range: 1.25V to 13.8V
Output current is 800mA
In-built Current Limiting and thermal protection.
The operating junction temperature is 125°C
Available in To-220, SOT223, TO263 Package
LM1117 CAD Models
Symbol

Footprint

3D Models

LM1117 Pinout and Configuratuon

| Pin Number | Pin Name | Description |
| 1 | Adjust/Ground | This pin adjusts the output voltage, if it is a fixed voltage regulator it acts as ground |
| 2 | Output Voltage (Vout) | The regulated output voltage set by the adjusted pin can be obtained from this pin |
| 3 | Input Voltage (Vin) | The input voltage which has to be regulated is given to this pin |
LM1117 Block Diagram

Specifications
- TypeParameter
- Lifecycle Status
Lifecycle Status refers to the current stage of an electronic component in its product life cycle, indicating whether it is active, obsolete, or transitioning between these states. An active status means the component is in production and available for purchase. An obsolete status indicates that the component is no longer being manufactured or supported, and manufacturers typically provide a limited time frame for support. Understanding the lifecycle status is crucial for design engineers to ensure continuity and reliability in their projects.
ACTIVE (Last Updated: 6 days ago) - Factory Lead Time6 Weeks
- Mounting Type
The "Mounting Type" in electronic components refers to the method used to attach or connect a component to a circuit board or other substrate, such as through-hole, surface-mount, or panel mount.
Surface Mount - Package / Case
refers to the protective housing that encases an electronic component, providing mechanical support, electrical connections, and thermal management.
TO-261-4, TO-261AA - Surface Mount
having leads that are designed to be soldered on the side of a circuit board that the body of the component is mounted on.
YES - Number of Pins4
- Operating Temperature
The operating temperature is the range of ambient temperature within which a power supply, or any other electrical equipment, operate in. This ranges from a minimum operating temperature, to a peak or maximum operating temperature, outside which, the power supply may fail.
0°C~125°C - Packaging
Semiconductor package is a carrier / shell used to contain and cover one or more semiconductor components or integrated circuits. The material of the shell can be metal, plastic, glass or ceramic.
Tape & Reel (TR) - Series
In electronic components, the "Series" refers to a group of products that share similar characteristics, designs, or functionalities, often produced by the same manufacturer. These components within a series typically have common specifications but may vary in terms of voltage, power, or packaging to meet different application needs. The series name helps identify and differentiate between various product lines within a manufacturer's catalog.
LM1117-3.3 - JESD-609 Code
The "JESD-609 Code" in electronic components refers to a standardized marking code that indicates the lead-free solder composition and finish of electronic components for compliance with environmental regulations.
e0 - Part Status
Parts can have many statuses as they progress through the configuration, analysis, review, and approval stages.
Active - Moisture Sensitivity Level (MSL)
Moisture Sensitivity Level (MSL) is a standardized rating that indicates the susceptibility of electronic components, particularly semiconductors, to moisture-induced damage during storage and the soldering process, defining the allowable exposure time to ambient conditions before they require special handling or baking to prevent failures
1 (Unlimited) - Number of Terminations4
- ECCN Code
An ECCN (Export Control Classification Number) is an alphanumeric code used by the U.S. Bureau of Industry and Security to identify and categorize electronic components and other dual-use items that may require an export license based on their technical characteristics and potential for military use.
EAR99 - Terminal Finish
Terminal Finish refers to the surface treatment applied to the terminals or leads of electronic components to enhance their performance and longevity. It can improve solderability, corrosion resistance, and overall reliability of the connection in electronic assemblies. Common finishes include nickel, gold, and tin, each possessing distinct properties suitable for various applications. The choice of terminal finish can significantly impact the durability and effectiveness of electronic devices.
Tin/Lead (Sn/Pb) - Packing Method
The packing method in electronic components refers to the technique used to package and protect the component during shipping and handling. It encompasses various forms including tape and reel, tray, tube, or bulk packaging, each suited for different types of components and manufacturing processes. The choice of packing method can affect the ease of handling, storage, and the efficiency of assembly in automated processes. Additionally, it plays a crucial role in ensuring the reliability and integrity of the components until they are used in electronic devices.
TR - Terminal Position
In electronic components, the term "Terminal Position" refers to the physical location of the connection points on the component where external electrical connections can be made. These connection points, known as terminals, are typically used to attach wires, leads, or other components to the main body of the electronic component. The terminal position is important for ensuring proper connectivity and functionality of the component within a circuit. It is often specified in technical datasheets or component specifications to help designers and engineers understand how to properly integrate the component into their circuit designs.
DUAL - Terminal Form
Occurring at or forming the end of a series, succession, or the like; closing; concluding.
GULL WING - Peak Reflow Temperature (Cel)
Peak Reflow Temperature (Cel) is a parameter that specifies the maximum temperature at which an electronic component can be exposed during the reflow soldering process. Reflow soldering is a common method used to attach electronic components to a circuit board. The Peak Reflow Temperature is crucial because it ensures that the component is not damaged or degraded during the soldering process. Exceeding the specified Peak Reflow Temperature can lead to issues such as component failure, reduced performance, or even permanent damage to the component. It is important for manufacturers and assemblers to adhere to the recommended Peak Reflow Temperature to ensure the reliability and functionality of the electronic components.
260 - Number of Functions1
- Terminal Pitch
The center distance from one pole to the next.
2.3mm - Reach Compliance Code
Reach Compliance Code refers to a designation indicating that electronic components meet the requirements set by the Registration, Evaluation, Authorization, and Restriction of Chemicals (REACH) regulation in the European Union. It signifies that the manufacturer has assessed and managed the chemical substances within the components to ensure safety and environmental protection. This code is vital for compliance with regulations aimed at minimizing risks associated with hazardous substances in electronic products.
not_compliant - Current Rating
Current rating is the maximum current that a fuse will carry for an indefinite period without too much deterioration of the fuse element.
800mA - Time@Peak Reflow Temperature-Max (s)
Time@Peak Reflow Temperature-Max (s) refers to the maximum duration that an electronic component can be exposed to the peak reflow temperature during the soldering process, which is crucial for ensuring reliable solder joint formation without damaging the component.
NOT SPECIFIED - Base Part Number
The "Base Part Number" (BPN) in electronic components serves a similar purpose to the "Base Product Number." It refers to the primary identifier for a component that captures the essential characteristics shared by a group of similar components. The BPN provides a fundamental way to reference a family or series of components without specifying all the variations and specific details.
LM1117 - Pin Count
a count of all of the component leads (or pins)
3 - Current - Supply (Max)
The parameter "Current - Supply (Max)" in electronic components refers to the maximum amount of current that a component can draw from a power supply for its operation. This parameter is critical for ensuring that the power supply can adequately meet the demands of the component without causing damage or malfunction. Exceeding this specified maximum current can lead to overheating, reduced performance, or failure of the component. It is essential to consider this value when designing or integrating components into electronic circuits to maintain reliability and functionality.
10mA - Number of Outputs1
- Qualification Status
An indicator of formal certification of qualifications.
Not Qualified - Voltage - Input (Max)
Voltage - Input (Max) is a parameter in electronic components that specifies the maximum voltage that can be safely applied to the input of the component without causing damage. This parameter is crucial for ensuring the proper functioning and longevity of the component. Exceeding the maximum input voltage can lead to electrical overstress, which may result in permanent damage or failure of the component. It is important to carefully adhere to the specified maximum input voltage to prevent any potential issues and maintain the reliability of the electronic system.
15V - Output Voltage
Output voltage is a crucial parameter in electronic components that refers to the voltage level produced by the component as a result of its operation. It represents the electrical potential difference between the output terminal of the component and a reference point, typically ground. The output voltage is a key factor in determining the performance and functionality of the component, as it dictates the level of voltage that will be delivered to the connected circuit or load. It is often specified in datasheets and technical specifications to ensure compatibility and proper functioning within a given system.
3.3V - Output Type
The "Output Type" parameter in electronic components refers to the type of signal or data that is produced by the component as an output. This parameter specifies the nature of the output signal, such as analog or digital, and can also include details about the voltage levels, current levels, frequency, and other characteristics of the output signal. Understanding the output type of a component is crucial for ensuring compatibility with other components in a circuit or system, as well as for determining how the output signal can be utilized or processed further. In summary, the output type parameter provides essential information about the nature of the signal that is generated by the electronic component as its output.
Fixed - Output Configuration
Output Configuration in electronic components refers to the arrangement or setup of the output pins or terminals of a device. It defines how the output signals are structured and how they interact with external circuits or devices. The output configuration can determine the functionality and compatibility of the component in a circuit design. Common types of output configurations include single-ended, differential, open-drain, and push-pull configurations, each serving different purposes and applications in electronic systems. Understanding the output configuration of a component is crucial for proper integration and operation within a circuit.
Positive - Output Voltage 1
Output Voltage 1 is a parameter commonly found in electronic components such as voltage regulators, power supplies, and amplifiers. It refers to the voltage level that is produced or delivered by the component at a specific output terminal or pin. This parameter is crucial for determining the performance and functionality of the component in a circuit. The specified output voltage should meet the requirements of the connected devices or components to ensure proper operation and compatibility. It is important to carefully consider and verify the output voltage 1 specification when selecting and using electronic components in a design or application.
3.3V - Number of Regulators
A regulator is a mechanism or device that controls something such as pressure, temperature, or fluid flow. The voltage regulator keeps the power level stabilized. A regulator is a mechanism or device that controls something such as pressure, temperature, or fluid flow.
1 - Protection Features
Protection features in electronic components refer to the built-in mechanisms or functionalities designed to safeguard the component and the overall system from various external factors or internal faults. These features are crucial for ensuring the reliability, longevity, and safety of the electronic device. Common protection features include overvoltage protection, overcurrent protection, reverse polarity protection, thermal protection, and short-circuit protection. By activating these features when necessary, the electronic component can prevent damage, malfunctions, or hazards that may arise from abnormal operating conditions or unforeseen events. Overall, protection features play a vital role in enhancing the robustness and resilience of electronic components in diverse applications.
Over Current, Over Temperature - Current - Quiescent (Iq)
The parameter "Current - Quiescent (Iq)" in electronic components refers to the amount of current consumed by a device when it is in a quiescent or idle state, meaning when it is not actively performing any tasks or operations. This parameter is important because it represents the baseline power consumption of the device even when it is not actively being used. A lower quiescent current (Iq) value is desirable as it indicates that the device is more energy-efficient and will consume less power when not in use, which can help extend battery life in portable devices and reduce overall power consumption in electronic systems. Designers often pay close attention to the quiescent current specification when selecting components for low-power applications or battery-operated devices.
5mA - Voltage Dropout (Max)
Voltage Dropout (Max) refers to the minimum voltage difference between the input and output of a voltage regulator or linear power supply needed to maintain proper regulation. It indicates the maximum allowable voltage drop across the device for it to function effectively without dropout. If the input voltage falls below this threshold, the output voltage may drop below the specified level, leading to potential operational issues for connected components. This parameter is critical for ensuring stable and reliable power delivery in electronic circuits.
1.2V @ 800mA - PSRR
PSRR stands for Power Supply Rejection Ratio. It is a measure of how well a device, such as an amplifier or a voltage regulator, can reject variations in the power supply voltage. A high PSRR value indicates that the device is able to maintain its performance even when the power supply voltage fluctuates. This parameter is important in ensuring stable and reliable operation of electronic components, especially in applications where the power supply voltage may not be perfectly regulated. A good PSRR helps to minimize noise and interference in the output signal of the device.
75dB (120Hz) - Dropout Voltage
Dropout voltage is the input-to-output differential voltage at which the circuit ceases to regulate against further reductions in input voltage; this point occurs when the input voltage approaches the output voltage.
1.2V - Dropout Voltage1-Nom
Dropout Voltage1-Nom is a parameter commonly found in voltage regulators and power management ICs. It refers to the minimum voltage difference required between the input voltage and the output voltage for the regulator to maintain regulation. In other words, it is the minimum voltage drop that the regulator can handle while still providing a stable output voltage. This parameter is important to consider when designing power supply circuits to ensure that the regulator can operate within its specified voltage range and maintain proper regulation under varying load conditions.
1.2V - Voltage Tolerance-Max
Voltage Tolerance-Max is a parameter in electronic components that specifies the maximum allowable deviation from the rated voltage without causing damage or malfunction. It indicates the range within which the component can safely operate without being affected by voltage fluctuations. This parameter is crucial for ensuring the reliability and longevity of the component in various electrical systems. Manufacturers provide this specification to help users understand the limits within which the component can function properly and to prevent potential failures due to overvoltage conditions.
2% - Output Current1-Max
Output Current1-Max refers to the maximum current output that a specific electronic component, such as a power supply or regulator, can deliver under standard operating conditions. It is a critical specification that indicates the highest level of current the device can provide to a load without risking damage or performance degradation. Exceeding this limit can lead to overheating, component failure, or reduced operational lifespan. This parameter is essential for ensuring compatibility with connected devices and for maintaining circuit stability.
0.8A - Input Voltage Absolute-Max
The "Input Voltage Absolute-Max" parameter in electronic components refers to the maximum voltage that can be safely applied to the input of the component without causing damage. This specification is crucial for ensuring the reliable operation and longevity of the component. Exceeding the absolute maximum input voltage can lead to permanent damage, malfunction, or even complete failure of the component. It is important for designers and engineers to carefully adhere to this specification to prevent any potential issues and ensure the proper functioning of the electronic system.
20V - Height1.8mm
- Length6.5mm
- Width3.5mm
- Thickness
Thickness in electronic components refers to the measurement of how thick a particular material or layer is within the component structure. It can pertain to various aspects, such as the thickness of a substrate, a dielectric layer, or conductive traces. This parameter is crucial as it impacts the electrical, mechanical, and thermal properties of the component, influencing its performance and reliability in electronic circuits.
1.6mm - RoHS Status
RoHS means “Restriction of Certain Hazardous Substances” in the “Hazardous Substances Directive” in electrical and electronic equipment.
Non-RoHS Compliant
LM1117 Alternatives
LM1117 Equivalent
LM1117 Manufacturer
Texas Instruments Inc. (TI) is an American technology company that designs and manufactures semiconductors and various integrated circuits, which it sells to electronics designers and manufacturers globally. Its headquarters are in Dallas, Texas, United States. TI is one of the top ten semiconductor companies worldwide, based on sales volume. Texas Instruments's focus is on developing analog chips and embedded processors, which account for more than 80% of its revenue. TI also produces TI digital light processing (DLP) technology and education technology products including calculators, microcontrollers, and multi-core processors.
LM1117 Package

Where to Use LM1117?
The LM1117 is a linear voltage regulator similar to the well-known 7805 and LM317 series. Because it is accessible as a DCY package, it is noted for its compact form size (SMD Component). The fixed variants give a fixed output voltage of 1.8V, 2.5V, 3.3V, or 5V, while the variable voltage regulators can provide a variable value between 1.25V and 13.8V.
So, if you're seeking a voltage regulator for SMD components, this IC might be the one for you.
How to use LM1117?
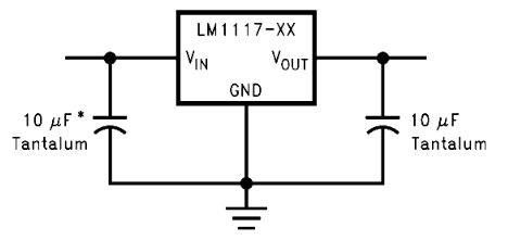
The LM1117 is a fairly simple device to use. If the IC has a fixed voltage regulator, the Vin pin can be used to power it, and the Vout pin can be used to get the regulated output. The Adj/Ground pin is only used as a ground pin in this scenario and is grounded. To filter out noise, a capacitor can be placed on the output side. A fixed output regulator's circuit diagram is given below.

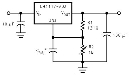
To determine the output voltage of an adjustable type voltage regulator, two external resistors are required. The output voltage of the regulator is determined by the resistors R1 and R2, as illustrated in the reference circuit diagram below. The CAdj capacitor is an optional component that can be used to increase ripple rejection. The input and output noise is filtered by the other two capacitors.

The formulas for calculating the output voltage of the regulator are given below. Select the R1 and R2 values based on the output voltage required for your project. Keep in mind that the R1 value should be less than 1k. You can use the R2 variable resistor if you want to change the voltage in real-time.
VOUT = 1.25×1+(R2/R1))
With the ability to be used as a fixed voltage or variable voltage regulator, the LM1117 often finds its application in battery charging circuits and can also be designed to provide negative voltage if required. Please refer to the datasheet at the end of this page to find more application circuits for this IC.
LM1117MP-3.3 vs SC1117CST3.3TR
| LM1117MP-3.3 | SC1117CST3.3TR | |
| Part Package Code | SOT-223 | SOT-223 |
| Package Description | SOP, SOT-223 | SOP, SOT-223 |
| Pin Count | 3 | 4 |
| ECCN Code | EAR99 | EAR99 |
| HTS Code | 8542.39.00.01 | 8542.39.00.01 |
| Adjustability | FIXED | FIXED |
| Dropout Voltage1-Max | 1.3 V | 13 V |
| Dropout Voltage1-Nom | 1.2 V | 1.2 V |
| Input Voltage Absolute-Max | 20 V | 15 V |
| Input Voltage-Max | 15 V | 15 V |
| Input Voltage-Min | 4.75 V | 4.8 V |
| Length | 6.5 mm | 6.5 mm |
| Number of Functions | 1 | 1 |
| Number of Outputs | 1 | 1 |
| Number of Terminals | 4 | 4 |
| Operating Temperature TJ-Max | 125 °C | 125 °C |
| Output Current1-Max | 0.8 A | 0.8 A |
| Output Voltage1-Max | 3.365 V | 3.366 V |
| Output Voltage1-Min | 3.235 V | 3.234 V |
| Output Voltage1-Nom | 3.3 V | 3.3 V |
| Package Body Material | PLASTIC/EPOXY | PLASTIC/EPOXY |
| Package Code | SOP | SOP |
| Package Equivalence Code | SOT-223 | SOT-223 |
| Package Shape | RECTANGULAR | RECTANGULAR |
| Package Style | SMALL OUTLINE | SMALL OUTLINE |
| Packing Method | TR | TR |
| Regulator Type | FIXED POSITIVE SINGLE OUTPUT LDO REGULATOR | FIXED POSITIVE SINGLE OUTPUT LDO REGULATOR |
| Seated Height-Max | 1.8 mm | 1.8 mm |
| Surface Mount | YES | YES |
| Technology | BIPOLAR | BIPOLAR |
| Terminal Form | GULLWING | GULLWING |
| Terminal Pitch | 2.3 mm | 2.3 mm |
| Terminal Position | DUAL | DUAL |
| Voltage Tolerance-Max | 2% | 2% |
| Width | 3.56 mm | 3.5 mm |
| Base Number Matches | 2 | 2 |
Trend Analysis
Datasheet PDF
- Datasheets :
- PCN Packaging :
- PCN Design/Specification :
- PCN Assembly/Origin :
Parts with Similar Specs
- ImagePart NumberManufacturerPackage / CaseNumber of PinsNumber of OutputsOutput Current1-MaxVoltage - Input (Max)Output VoltageDropout VoltageNumber of TerminationsView Compare
LM1117MPX-3.3
TO-261-4, TO-261AA
4
1
0.8 A
15V
3.3 V
1.2 V
4
TO-261-4, TO-261AA
4
1
-
15V
3.3 V
1.1 V
4
SOT-223
3
1
-
-
-
1.2 V
4
TO-261-4, TO-261AA
4
1
-
15V
2.5 V
1.2 V
4
How does the regulator work?
A voltage regulator generates a fixed output voltage of a preset magnitude that remains constant regardless of changes to its input voltage or load conditions. ... A switching regulator converts the dc input voltage to a switched voltage applied to a power MOSFET or BJT switch.
What’s LM1117 Dropout Voltage?
Dropout Voltage: 1.2V
What’s LM1117 Output Current?
Output Current: 800mA
What’s LM1117 Output Voltage?
Output Voltage: 3.3V
How do I connect my LM1117?
To set up, attach one capacitor from the output pin of the LM1117 to the ground pin of the LM1117. Next, do the same going from the input pin to the ground pin. These capacitors are polarized. Ensure the positive leg of the capacitor is in the input/output and the negative leg is connected to the ground.
A733 PNP Tip Power Transistor: 60V 100mA, TO-92 Plastic A733 Equivalent and Pinout18 January 202211873
A Comprehensive Guide to the PIC18F4520IML Microcontroller29 February 2024295
The General Introduction to 1N74728 April 20221041
STM32G030F6P6: Overview, Features, Applications19 October 20233044
LT3750 Capacitor Charger Controller: Datasheet, Circuit, Equivalent13 October 20212085
MPSA14 Darlington Transistor: Datasheet, Equivalent, Pinout08 December 20213794
OPT3001DNPT: Light Sensor, Pinout, Circuit26 March 2022649
STWD100NYWY3F: ST, Watchdog Timer Circuit, STWD100NYWY3F PDF05 January 20221783
Arm's IPO: A New Chapter in Chip Technology30 August 20232168
What is Solenoid Valve? How to Choose a Solenoid Valve?06 January 20223239
What is a Wireless Network Adapter?01 June 20216363
Thermistor: Characteristics, Classification, Symbol and Applications10 December 202523095
Introduction to Electrochemical Sensors19 November 202518512
What are Resonators?07 January 202616750
What is Potentiometer?25 October 20217247
What are Varactor Diodes?24 November 20259325
Texas Instruments
In Stock: 13
United States
China
Canada
Japan
Russia
Germany
United Kingdom
Singapore
Italy
Hong Kong(China)
Taiwan(China)
France
Korea
Mexico
Netherlands
Malaysia
Austria
Spain
Switzerland
Poland
Thailand
Vietnam
India
United Arab Emirates
Afghanistan
Åland Islands
Albania
Algeria
American Samoa
Andorra
Angola
Anguilla
Antigua & Barbuda
Argentina
Armenia
Aruba
Australia
Azerbaijan
Bahamas
Bahrain
Bangladesh
Barbados
Belarus
Belgium
Belize
Benin
Bermuda
Bhutan
Bolivia
Bonaire, Sint Eustatius and Saba
Bosnia & Herzegovina
Botswana
Brazil
British Indian Ocean Territory
British Virgin Islands
Brunei
Bulgaria
Burkina Faso
Burundi
Cabo Verde
Cambodia
Cameroon
Cayman Islands
Central African Republic
Chad
Chile
Christmas Island
Cocos (Keeling) Islands
Colombia
Comoros
Congo
Congo (DRC)
Cook Islands
Costa Rica
Côte d’Ivoire
Croatia
Cuba
Curaçao
Cyprus
Czechia
Denmark
Djibouti
Dominica
Dominican Republic
Ecuador
Egypt
El Salvador
Equatorial Guinea
Eritrea
Estonia
Eswatini
Ethiopia
Falkland Islands
Faroe Islands
Fiji
Finland
French Guiana
French Polynesia
Gabon
Gambia
Georgia
Ghana
Gibraltar
Greece
Greenland
Grenada
Guadeloupe
Guam
Guatemala
Guernsey
Guinea
Guinea-Bissau
Guyana
Haiti
Honduras
Hungary
Iceland
Indonesia
Iran
Iraq
Ireland
Isle of Man
Israel
Jamaica
Jersey
Jordan
Kazakhstan
Kenya
Kiribati
Kosovo
Kuwait
Kyrgyzstan
Laos
Latvia
Lebanon
Lesotho
Liberia
Libya
Liechtenstein
Lithuania
Luxembourg
Macao(China)
Madagascar
Malawi
Maldives
Mali
Malta
Marshall Islands
Martinique
Mauritania
Mauritius
Mayotte
Micronesia
Moldova
Monaco
Mongolia
Montenegro
Montserrat
Morocco
Mozambique
Myanmar
Namibia
Nauru
Nepal
New Caledonia
New Zealand
Nicaragua
Niger
Nigeria
Niue
Norfolk Island
North Korea
North Macedonia
Northern Mariana Islands
Norway
Oman
Pakistan
Palau
Palestinian Authority
Panama
Papua New Guinea
Paraguay
Peru
Philippines
Pitcairn Islands
Portugal
Puerto Rico
Qatar
Réunion
Romania
Rwanda
Samoa
San Marino
São Tomé & Príncipe
Saudi Arabia
Senegal
Serbia
Seychelles
Sierra Leone
Sint Maarten
Slovakia
Slovenia
Solomon Islands
Somalia
South Africa
South Sudan
Sri Lanka
St Helena, Ascension, Tristan da Cunha
St. Barthélemy
St. Kitts & Nevis
St. Lucia
St. Martin
St. Pierre & Miquelon
St. Vincent & Grenadines
Sudan
Suriname
Svalbard & Jan Mayen
Sweden
Syria
Tajikistan
Tanzania
Timor-Leste
Togo
Tokelau
Tonga
Trinidad & Tobago
Tunisia
Turkey
Turkmenistan
Turks & Caicos Islands
Tuvalu
U.S. Outlying Islands
U.S. Virgin Islands
Uganda
Ukraine
Uruguay
Uzbekistan
Vanuatu
Vatican City
Venezuela
Wallis & Futuna
Yemen
Zambia
Zimbabwe


Product
Brand
Articles
Tools


















